Alpine PXA-H100: Содержание / 目錄 / 目录
Содержание / 目錄 / 目录: Alpine PXA-H100

01.00PXA-H100_250X188.book Page 1 Wednesday, December 12, 2007 12:10 PM
ВАЖНО
Содержание
/
目錄
/
目录
Запишите серийный номер своего устройства в предоставленном
далее месте и сохраните его для дальнейшего использования.
ОСТОРОЖНО/ 警告 / 警告 ...............................2
Серийный номер указан (выгравирован) на нижней части
устройства.
ОСТОРОЖНО/ 注意 / 注意 ...............................3
СЕРИЙНЫЙ НОМЕР:
ДАТА УСТАНОВКИ:
Перед началом работы/
КТО УСТАНАВЛИВАЛ:
開始操作之前 / 开始操作之前 ..............................4
МЕСТО ПРИОБРЕТЕНИЯ:
Установка/ 安裝 / 安装 ........................................ 5
重要事項
請在橫線上填上本機的系列號,並進行永久保存
。
系列號或刻在機身上的
Изменение положения переключателя X-OVER
/
系列號位於機器的底部
。
變換 X-OVER 開關 / 变换 X-OVER 开关 ............ 6
系列號:
安裝日期:
Соединения/ 連接 / 连接 ...................................... 7
安裝技術人員:
購買地:
При использовании внутреннего усилителя/
如果使用內建放大器 / 如果使用内置放大器 ...... 8
重要事项
请在横线上填上本机的系列号,并进行永久保存。系列号或刻在机身上
的系列号位于机器的底部。
При использовании внешнего усилителя/
系列号:
如果使用外接放大器 / 如果使用外接放大器 .... 10
安装日期:
安装技术人员:
Системный усилитель/
购买地:
系統放大器 / 系统放大器 .................................... 12
1
01.03PXA-H100.fm
ALPINE PXA-H100 68-09359Z45-A (EN/DE/FR/ES/IT/SE/RU/CT/CS)

01.00PXA-H100_250X188.book Page 2 Wednesday, December 12, 2007 12:10 PM
ПРЕДУПРЕЖДЕНИЕ
警告
警告
Это обозначение предупреждает
此图标用于提示用户重要操作说明。不遵照
此圖示用於提示用戶重要操作說明。不遵照
пользователя о последующей важной
這些說明將造成嚴重傷害或死亡。
这些说明将造成严重伤害或死亡。
инструкции. Несоблюдение требований
инструкции может привести к получению
请勿拆卸或改装。
不要分解或改造。
тяжелой травмы или смерти.
否则可能导致意外事故、火灾或触电。
否則,可能導致意外事故、火災或觸電。
请只用于 12 伏负极接地的汽车。
НЕ РАЗБИРАТЬ И НЕ ИЗМЕНЯТЬ.
僅用於 12 伏負極 (-)接地的汽車。
(如果您无法确定 , 请向代理商确认。)否则可能引起火灾等事
Это может вызывать аварийную ситуацию, возгорание или
(如果您無法確定,請向您的代理商確認。)否則可能會造成火災
удар электрическим током.
故。
或電擊。
ИСПОЛЬЗОВАТЬ ТОЛЬКО В АВТОМОБИЛЯХ С
不可切開電纜。
请勿切开电缆。
ЗАЗЕМЛЕНИЕМ ОТРИЦАТЕЛЬНОГО ПОЛЮСА НА
切勿通过剥除电缆绝缘层向其它设备供电。否则将因超过电线的额
12 ВОЛЬТ.
切勿剝除連接到其它設備上的電源線的絕緣層。否則將因超過電線
(В случае сомнений проконсультируйтесь у своего дилера.)
的容許負荷量而導致火災或觸電。
定负荷而导致火灾或触电。
Несоблюдение этого требования может привести к
возникновению огня и т.п.
请勿安装在妨碍汽车驾驶的位置,例如方向盘或变速杆
不要安裝在妨礙汽車駕駛的位置,例如方向盤和變速器
附近。
НЕ СРАЩИВАЙТЕ С ЭЛЕКТРИЧЕСКИМИ
(附近)。
КАБЕЛЯМИ.
這樣做也許會妨礙前方的視野或影響駕駛等,並引起嚴重的事故。
否则可能会阻碍前方的视野或影响驾驶,并导致严重事故。
Никогда не срезайте кабельную изоляцию для подключения
питания к другому оборудованию. В противном случае будет
请勿让电缆缠上周围物体。
別讓電纜糾纏上周圍物體。
превышена допустимая нагрузка по току для данного провода и
須按說明書配置電線電纜以防駕駛中發生阻撓。電纜或電線任由糾
请按说明书排布电缆和电线以防驾驶中受阻碍。任由电缆或电线阻
в результате возможно возгорание и поражение
碍或悬垂于方向盘、变速杆、刹车踏板等处之上是很危险的。
электрическим током.
纏或懸垂於方向盤,變速桿,剎車踏板等處是很危險的。
НЕ УСТАНАВЛИВАЙТЕ УСТРОЙСТВО В МЕСТАХ, ГДЕ
请进行正确的连接。
進行正確的連接。
ОНО МОЖЕТ МЕШАТЬ РАБОТЕ АВТОМОБИЛЯ,
连接不正确可能引起火灾或本产品损坏。
連接不妥當,可能導致火災或損壞產品。
НАПРИМЕР, РЯДОМ С РУЛЕВЫМ КОЛЕСОМ ИЛИ
РЫЧАГОМ ПЕРЕКЛЮЧЕНИЯ СКОРОСТЕЙ.
В противном случае устройство может создать помехи для
переднего обзора или затруднить движение, что может
привести к серьезной аварии.
НЕ ДОПУСКАЙТЕ СПЛЕТЕНИЯ КАБЕЛЕЙ С
НАХОДЯЩИМИСЯ РЯДОМ ПРЕДМЕТАМИ.
Проводку и кабели необходимо разместить в соответствии с
указаниями в руководстве, чтобы избежать возможных
препятствий и помех во время вождения. Кабели и проводка,
которая блокирует доступ к рулевому колесу, рычагу
переключения передач, педали тормоза и т.д., могут стать
причиной опасной ситуации за рулем.
ВЫПОЛНЯЙТЕ ПРАВИЛЬНЫЕ ПОДКЛЮЧЕНИЯ.
Неправильное подключение может привести к возгоранию или
повреждению продукта.
2
01.04PXA-H100.fm
ALPINE PXA-H100 68-09359Z45-A (EN/DE/FR/ES/IT/SE/RU/CT/CS)

01.00PXA-H100_250X188.book Page 3 Wednesday, December 12, 2007 12:10 PM
ОСТОРОЖНО
注意
注意
Это обозначение предупреждает
此圖示用於提示用戶重要操作說明。不遵照
此图标用于提示用户重要操作说明。
пользователя о последующей важной
這些說明可能會造成傷害或財產損失。
不遵照这些说明可能会造成伤害或财产损失。
инструкции.
Несоблюдение требований инструкции
может привести к получению травмы
使用專用配件並進行安全安裝。
请使用指定的附件并进行安全安装。
или нанесению ущерба имуществу.
注意限使用指定的附件。使用其它設計零件,可能損壞本機內部,
请务必使用指定的附件。使用其它零件可能损坏设备内部或不能牢
或不能牢固地安裝到位。導致零件鬆脫發生危險或使機器故障。
固安装到位。这会导致零件松动从而发生危险或使产品出现故障。
ИСПОЛЬЗУЙТЕ ТОЛЬКО СПЕЦИАЛИЗИРОВАННЫЕ
不要安裝在極潮濕或多塵埃的位置。
请勿安装在极潮湿或多灰尘的位置。
УСТАНОВОЧНЫЕ КОМПОНЕНТЫ И ТЩАТЕЛЬНО ИХ
避免把機器安裝在極潮濕、多塵的位置。濕氣或塵埃侵入機器裡,
避免将机器安装在极易受潮或积尘的位置。湿气或灰尘侵入机器内
ЗАКРЕПЛЯЙТЕ.
Используйте только специфицированные вспомогательные
可能導致機器故障。
部可能导致机器故障。
компоненты. Использование непредусмотренных компонентов
может вызвать внутренние повреждения устройства или стать
請專業人員進行配線和安裝。
请专业人员进行配线和安装。
причиной его ненадежной установки. В результате может
本裝置的配線和安裝需要專門的技術和經驗。為了確保安全,請與
本装置的配线和安装需要专业技术和经验。为了安全起见,请联系
нарушиться крепление таких компонентов, приводя к
возникновению опасности или сбою продукта.
您購買的經銷商聯絡以便安全地進行安裝。
您所购买产品的经销商进行安装。
НЕ УСТАНАВЛИВАЙТЕ УСТРОЙСТВО В МЕСТАХ
安排配線使不至於被銳利金屬邊鉗夾傷。
请合理排布配线以免被锋利的金属边压到或夹到
С ВЫСОКИМ УРОВНЕМ ВЛАЖНОСТИ ИЛИ
電纜、電線須適當迂回避開移動性部件 (例如座位滑動軌道)或
电缆、电线的安装线路应远离可活动的部件 (例如座椅滑轨)或
ЗАПЫЛЕННОСТИ.
銳利金屬邊緣以防鉗傷電線。電線須穿過金屬板孔時,請用橡皮墊
锋利尖锐的金属边缘,以防配线受损。如果配线须穿过金属孔,请
Избегайте устанавливать устройство в местах с высоким
уровнем влажности или запыленности. Проникающие в
圈套住以防電線的絕緣層被金屬孔邊緣割傷。
用橡皮垫圈套住以防配线的绝缘层被金属孔的边缘割伤。
устройство влага и пыль могут вызвать его неисправность.
ПРОКЛАДКА ПРОВОДОВ И УСТАНОВКА
ДОЛЖНЫ БЫТЬ ВЫПОЛНЕНЫ
СПЕЦИАЛИСТАМИ.
Для прокладки проводов и установки данного устройства
требуются специальные технические навыки и опыт. В целях
обеспечения безопасности для выполнения работы всегда
обращайтесь к дилеру, у которого был приобретен этот
продукт.
ПРАВИЛЬНО ПРОЛОЖЕННАЯ ПРОВОДКА НЕ
ДОЛЖНА ИЗГИБАТЬСЯ ИЛИ ЗАЩЕМЛЯТЬСЯ
ОСТРЫМИ МЕТАЛЛИЧЕСКИМИ КРАЯМИ.
Прокладывайте кабели и проводку далеко от
движущихся частей (например, направляющих сиденья)
и острых или заостренных краев. Это позволяет
предотвратить защемление или зажатие проводов. Если
провода проходит через металлическое отверстие,
используйте резиновое уплотнительное кольца, чтобы
предотвратить повреждение изоляции металлическим
краем отверстия.
3
01.04PXA-H100.fm
ALPINE PXA-H100 68-09359Z45-A (EN/DE/FR/ES/IT/SE/RU/CT/CS)

01.00PXA-H100_250X188.book Page 4 Wednesday, December 12, 2007 12:10 PM
Перед началом работы/ 開始操作之前 / 开始操作之前
РУССКИЙ
中文 (繁) 中文 (简)
Если устройство подключено к IMPRINT-совместимому
如果將本機連接至相容 IMPRINT 的主機 (2007 年 11 月後
如果将本机连接至兼容 IMPRINT 的主机 (2007 年 11 月后
главному блоку (в продаже – после ноября 2007 г.),
有售),則您可以自訂設定 / 調整來塑造您喜愛的聲音。
有售),则您可以自定义设定 / 调节来塑造您喜爱的声音。
можно выполнить необходимые настройки для
關於 IMPRINT 的詳細說明,請參閱所連接 Alpine 主機的用
关于 IMPRINT 的详细说明,请参阅所连接 Alpine 主机的用户手
достижения необходимого звука.
戶手冊。
册。
Подробную информацию о технологии IMPRINT см. в
“Руководстве пользователя главного блока Alpine”, к
которому подключено устройство.
Выполнение операций IMPRINT
/
如何執行
IMPRINT
操作
/ 如何执行 IMPRINT 操作
РУССКИЙ
中文 (繁)
中文 (简)
•
Переведите переключатель системы (“NORM” или
•
務必將相連主機的系統開關 (
NORM
或
EXT AP
)設定為
•
务必将相连主机的系统开关 (
NORM
或
EXT AP
)设定为
“EXT AP”) подключенного главного блока в положение
EXT AP
。有關詳細說明,請參閱主機使用說明書中的
EXT AP
。有关详细说明,请参阅主机使用说明书中的
“EXT AP”. Дополнительную информацию см. в разделе
“連接”部分。
“连接”部分。
“Соединения” руководства пользователя главного
•
有關操作的詳細說明,請參閱主機使用說明書中的
•
有关操作的详细说明,请参阅主机使用说明书中的
блока.
“
IMPRINT
操作”部分。
“
IMPRINT
操作”部分。
•
Дополнительную информацию о работе см. в разделе
•
若要使用
MultEQ
,必須使用
KTX-H100
(選購)才能在車
•
若要使用
MultEQ
,必须使用
KTX-H100
(选购)才能在车
“Работа IMPRINT” руководства пользователя главного
輛中進行聲音測定。
辆中进行声音测定。
блока.
詳細說明,請參閱
KTX-H100
用戶手冊或聯絡經銷商。
详细说明,请参阅
KTX-H100
用户手册或联系经销商。
•
Чтобы использовать функцию MultEQ, необходимо
использовать KTX-H100 (приобретается
дополнительно) для выполнения звукометрии в
автомобиле.
Подробную информацию о KTX-H100 см. в
“Руководстве пользователя” или обратитесь к дилеру
компании Alpine.
4
01.05PXA-H100.fm
ALPINE PXA-H100 68-09359Z45-A (EN/DE/FR/ES/IT/SE/RU/CT/CS)

01.00PXA-H100_250X188.book Page 5 Wednesday, December 12, 2007 12:10 PM
Установка/ 安裝 / 安装
Винт (M5×8)/ 螺釘 (M5 × 8)/ 螺钉 (M5 × 8)
PXA-H100
Снимите защитный слой./
剝去。/
剥去。
Застежка-липучка/
尼龍搭扣 /
Прижмите к обивке./
尼龙搭扣
按到地毯上。/
按到地毯上。
(рис. A)/ (圖 A) / (图 A) (рис. B)/ (圖 B) / (图 B)
РУССКИЙ
中文 (繁)
中文 (简)
• Выберите ровную поверхность для установки.
• 務必選擇一個水平位置進行安裝。
• Не устанавливайте в положении, при котором блок
• 务必选择一个水平位置进行安装。
• 請勿安裝在控制設備會上下顛倒的位置。
управления будет расположен вверх дном.
• 请勿安装在控制设备会上下颠倒的位置。
• 為了防止車輛噪音,在安裝本設備時,請將設備配線與
• При установке устройства прокладывайте его
• 为了防止车辆噪音,在安装本设备时,请将设备配线与
車輛配線之間空出 10 - 20cm 的空間。
кабели на расстоянии не менее 10-20 см от
车辆配线之间空出 10 - 20cm 的空间。
• 使用安裝螺釘 (附帶)(圖 A)
проводки автомобиля, чтобы снизить уровень
• 使用安装螺钉 (附带)(图 A)
使用附帶的安裝螺釘可將 PXA-H100 安裝到後備廂中。
шума.
使用附带的安装螺钉可将 PXA-H100 安装到后备厢中。
• 尼龍搭扣的安裝 (圖 B)
• Использование прилагаемых крепежных
• 尼龙搭扣的安装 (图 B)
如果您沒有使用附帶的螺釘安裝控制設備,則可使用附
винтов (рис. A)
如果您没有使用附带的螺钉安装控制设备,则可使用附
帶的尼龍搭扣安裝 PXA-H100。
Блок PXA-H100 можно установить в корпусе с
带的尼龙搭扣安装 PXA-H100。
помощью прилагаемых крепежных винтов.
• Установка на застежки-липучки (рис. B)
Вместо прилагаемых крепежных винтов для
установки блока PXA-H100 можно использовать
прилагаемые застежки-липучки.
5
01.05PXA-H100.fm
ALPINE PXA-H100 68-09359Z45-A (EN/DE/FR/ES/IT/SE/RU/CT/CS)

Изменение положения переключателя X-OVER/ 變換 X-OVER 開關 / 变换 X-OVER 开关
X-OVER
3WAY
FRONT/REAR/SUBW.
•
Для изменения положения переключателя выполните
執行下列操作來變換開關。
执行下列操作来变换开关。
следующие действия.
•
斷開電源線的連接。
•
断开电源线的连接。
•
Отсоедините кабель питания.
•
將帶尖頭的物件垂直插入開關。
•
将带尖头的物件垂直插入开关。
•
Установите заостренный предмет вертикально по
•
將開關設定到指定位置。
•
将开关设定到指定位置。
направлению к переключателю.
•
連接電源線。
•
连接电源线。
•
Переведите переключатель в требуемое положение.
•
Подключите кабель питания.
Чтобы установить переключатель в соответствующее положение, см. схему системы, представленную ниже. Подробную информацию можно получить у дилера
компании Alpine./ 請參閱以下系統圖,設定適當的開關位置。詳細說明,請聯絡本地 Alpine 經銷商。/ 请参阅以下系统图,设定适当的开关位置。详细说明,请联系本地 Alpine 经销商。
X-OVER
3WAY
FRONT/REAR/SUBW.
(начальная настройка)/˄߱ྟ䀁ᅮ˅/˄߱ྟ䆒ᅮ˅
(Боковая сторона блока)/˄䀁٭ⱘو䴶˅/˄䆒ⱘջ䴶˅
Акустическая система/ 揚聲器系統 / 扬声器系统
Переключатель X-OVER/X-OVER 開關 /X-OVER 开关 : 3WAY
Переключатель X-OVER/X-OVER 開關 /X-OVER 开关 : FRONT/REAR/SUBW.
Полосы частот разделяются по 3-полосной системе (диапазон низких, средних и высоких
Полосы частот разделяются по 2-полосной системе (диапазон низких и средних/высоких
частот)/
頻率波段分為
3
路系統
(
低、中和高頻範圍
)
/
频率波段分为
3
路系统(低、中和高频范围)
частот)/
頻率波段分為
2
路系統
(
低和中
/
高頻範圍
)
/
频率波段分为
2
路系统(低和中
/
高频范围
Переключатель X-OVER : FRONT/REAR/SUBW.
6
01.05PXA-H100.fm
ALPINE PXA-H100 68-09359Z45-A (EN/DE/FR/ES/IT/SE/RU/CT/CS)
)
01.00PXA-H100_250X188.book Page 6 Wednesday, December 12, 2007 12:10 PM
Выходной сигнал устройства/
本機輸出訊號
/
本机输出信号
Выходной сигнал устройства/
本機輸出訊號
/
本机输出信号
Динамик высоких частот
/
Динамик средних частот
/
Вывод диапазона низких
Широкополосный динамик/
Широкополосный динамик/
Вывод диапазона низких
高頻範圍揚聲器
/
高频范
中頻範圍揚聲器
/
中频范
частот (сабвуфер)
/
全頻範圍揚聲器
/
全频范围扬
全頻範圍揚聲器
/
全频范围扬
частот (сабвуфер)
/
围扬声器
围扬声器
低頻範圍輸出 (重低
声器
声器
SUB
·
W
音揚聲器) / 低频范围
SUB
·
W
低頻範圍輸出 (重
低音揚聲器) / 低频
输出 (重低音扬声
范围输出 (重低音
器)
扬声器)
Вывод диапазона
Вывод диапазона
высоких частот/
всех частот (задний)
/
REAR OUT
高頻範圍輸出 / 高频范
REAR OUT
全頻範圍輸出
围输出
(後) / 全频范围输
出 (后)
Вывод диапазона
Вывод диапазона всех
средних частот/
частот (передний)
/
Сабвуфер/
重低音揚聲器
/
重低音扬声器
FRONT OUT
中頻範圍輸出 / 中频范
FRONT OUT
全頻範圍輸出 (前)
围输出
Сабвуфер/
重低音揚聲器
/
重低音扬声器
/ 全频范围输出(前)

01.00PXA-H100_250X188.book Page 7 Wednesday, December 12, 2007 12:10 PM
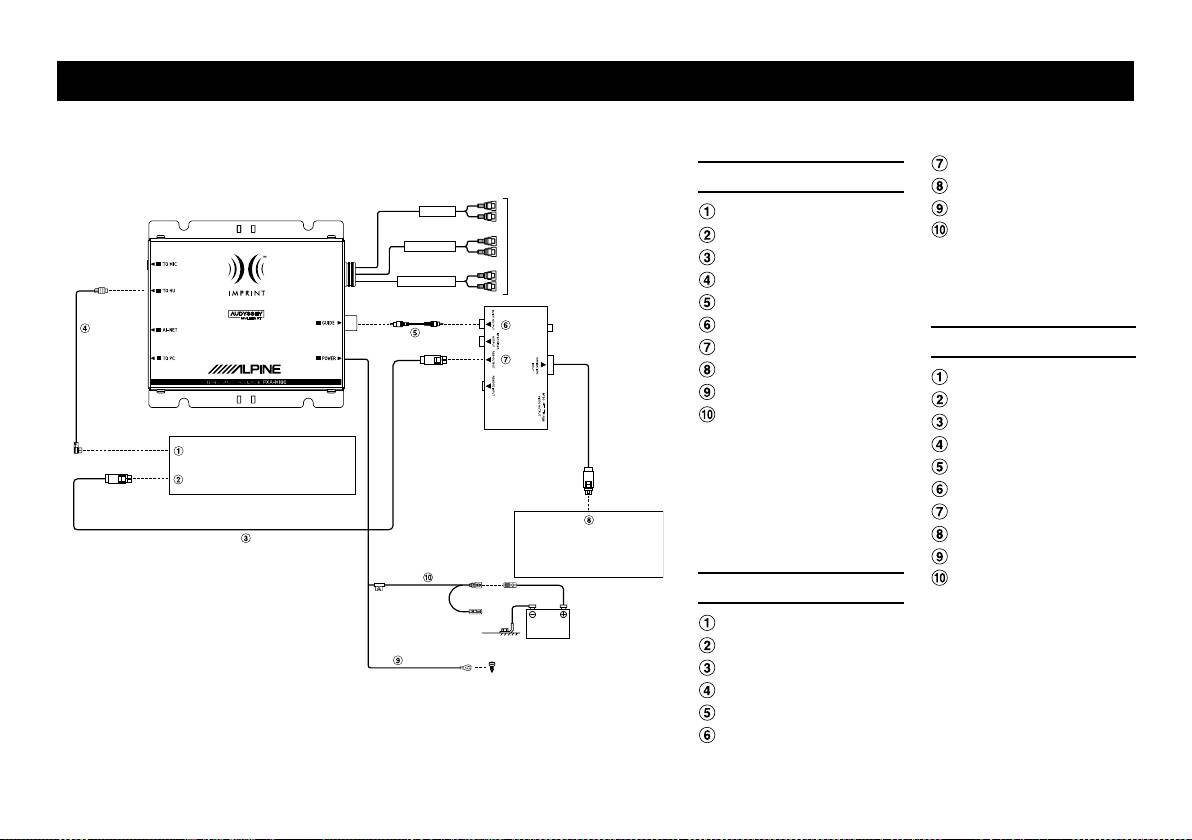
Соединения/ 連接 / 连接
РУССКИЙ
中文 (繁) 中文 (简)
Гнездо MIC:
連接至 MIC:
连接至 MIC:
используется для подключения
連接至音色測量麥克風。
连接至音色测量麦克风。
микрофона, измеряющего
FRONT OUT
連接至 HU:
连接至 HU:
характеристики звука.
連接至主機。
连接至主机。
Гнездо HU:
Ai-NET:
Ai-NET:
REAR OUT
используется для подключения
將此接口連接至其他配備
将此接口连接至其它配备
главного блока.
有 Ai-NET 的設備 (CD 換
有 Ai-NET 的设备 (CD 换
Гнездо Ai-NET:
碟機等)的輸出接口。
碟机等)的输出接口。
SUB
·
W
Подключите этот вывод к выходному
PXA-H100
連接至 PC:
连接至 PC:
разъему другого устройства (CD-чейнджера
и т. д.) с поддержкой шины Ai-NET.
連接至個人電腦。
连接至个人电脑。
接地線 (黑)
接地线 (黑)
Гнездо PC:
將此接地線連接至車輛上
将此接地线连接至车辆上
используется для подключения ПК.
的良好底盤接地上。務必
的良好底盘接地上。务必
Вывод заземления (черный)
接地到裸露金屬上,並使
接地到裸露金属上,并使
Тщательно заземлите этот вывод на
用附帶的金屬螺釘牢固固
用附带的金属螺钉牢固固
массу. Убедитесь в том, что соединение
定。
定。
выполнено на оголенной металлической
電池線 (黃)
电池线 (黄)
поверхности и надежно зафиксировано
將此電池線連接至車輛電
将此电池线连接至车辆电
с помощью прилагаемого винта для
池上的正極 (+)接線柱
池上的正极 (+)接线柱
листового металла.
上。
上。
Вывод батареи (желтый)
GUIDE
GUIDE
Подключите этот вывод к
將此接口連接至 KCE-
将此接口连接至 KCE-
положительному (+) полюсу батареи
900E (另售)的 GUIDE
900E (另售)的 GUIDE
Вид сбоку/
автомобиля.
(Желтый)/˄咗˅/˄咘˅
OUTPUT 接口。
OUTPUT 接口。
側視圖 /
Вывод GUIDE
侧视图
FUSE (7.5A)
Используется для подключения к
注意:
Battery (12V)
выводу GUIDE блока KCE-900E
(Черный)/˄咥˅/˄咥˅
注意:
• 务必在断开汽车电池的负
(приобретаемого дополнительно).
• 務必在斷開汽車電池的負
极端子后,再进行连接作
極端子後,再進行連接作
业。
ПРИМЕЧАНИЕ:
業。
• Выполняйте подключения только
после отсоединения отрицательного
полюса батареи автомобиля.
7
01.05PXA-H100.fm
ALPINE PXA-H100 68-09359Z45-A (EN/DE/FR/ES/IT/SE/RU/CT/CS)

01.00PXA-H100_250X188.book Page 8 Wednesday, December 12, 2007 12:10 PM
При использовании внутреннего усилителя/ 如果使用內建放大器 / 如果使用内置放大器
3
Усилитель сабвуфера (приобретается дополнительно)
/䞡Ԣ䷇㙆఼ⱘᬒ఼˄ଂ˅
/䞡Ԣ䷇ᡀໄ఼ⱘᬒ఼˄ଂ˅
Внимание
(L)
При использовании 3WAY системы проверьте
(R)
акустическую систему в пункте “Изменение
положения переключателя X-OVER” (выходной
(Синий/белый)/˄㮡/ⱑ˅/˄㪱/ⱑ˅
сигнал системы), а затем подсоедините
динамики. Неправильное подсоединение может
PXA-H100
SUB
·
W
привести к повреждению динамиков.
REAR OUT
*
2
注意
FRONT OUT
如果使用 3WAY 系統,請查看 “變換 X-OVER 開
關”章節中的揚聲器系統 ( 本機輸出訊號 ),然後連
FUSE (7.5A)
接揚聲器。錯誤連接可能會損壞揚聲器。
*
2
(Желтый)/
CD-чейнджер с поддержкой Ai-NET
˄咗˅/˄咘˅
(приобретается дополнительно)
/ᐊAi-NETⱘCD″˄ଂ˅
12V
/ᏺAi-NETⱘCDᤶᴎ˄ଂ˅
注意
(Черный)/˄咥˅/˄咥˅
*
1
如果使用 3WAY 系统,请查看 “变换 X-OVER 开
关”章节中的扬声器系统 (本机输出信号),然后连
Главный блок с поддержкой технологии IMPRINT
Front Input
接扬声器。错误连接可能会损坏扬声器。
(приобретается дополнительно)
/ᐊIMPRINTⱘЏ″˄ଂ˅
/ᏺIMPRINTⱘЏᴎ˄ଂ˅
Rear Input
(Синий/белый)/˄㮡/ⱑ˅/˄㪱/ⱑ˅
Система FRONT/REAR/SUBW.
Система 3WAY
FRONT/REAR/SUBW. ㋏㍅
3WAY ㋏㍅
FRONT/REAR/SUBW. ㋏㒳
3WAY ㋏㒳
Front speaker output cord (L)
Front speaker output cord (R)
Rear speaker output cord (L)
Rear speaker output cord (R)
(L)
(L)
(R)
(R)
(L)
(L)
(R)
(R)
8
01.05PXA-H100.fm
ALPINE PXA-H100 68-09359Z45-A (EN/DE/FR/ES/IT/SE/RU/CT/CS)

01.00PXA-H100_250X188.book Page 9 Wednesday, December 12, 2007 12:10 PM
РУССКИЙ
中文 (繁) 中文 (简)
Сабвуфер
重低音揚聲器
重低音扬声器
Входные разъемы RCA усилителя
AMP 輸入 RCA 接口
AMP 输入 RCA 接口
Кабельный удлинитель RCA (приобретается
RCA 延長電纜 (另售)
RCA 延长电缆 (另售)
дополнительно)
接地線 (黑)
接地线 (黑)
Вывод заземления (черный)
電池線 (黃)
电池线 (黄)
Вывод батареи (желтый)
主機輸入 RCA 接口
主机输入 RCA 接口
Входные разъемы RCA главного блока
全頻範圍揚聲器
全频范围扬声器
Широкополосный динамик
遙控開機電線 (藍 / 白)
遥控开机电线 (蓝 / 白)
Вывод удаленного включения (синий/белый)
Ai-NET 電纜
Ai-NET 电缆
Кабель Ai-NET
CHANGER Ai-NET 輸出接口
CHANGER Ai-NET 输出接口
Ai-NET 接口
Ai-NET 接口
Выходной разъем подключения чейнджера
Ai-NET
中頻範圍揚聲器
中频范围扬声器
Разъем Ai-NET
高頻範圍揚聲器
高频范围扬声器
Динамик средних частот
*
1
1
將接地線連接至底盤的裸露金屬區域,然後用螺釘進
*
将接地线连接至底盘的裸露金属区域,然后用螺钉进
Динамик высоких частот
行固定。
行固定。
*
2
當使用選購的
KTX-H100
進行車內聲音自動測定時使
*
2
当使用选购的
KTX-H100
进行车内声音自动测定时使
*
1
Вывод заземления крепится на оголенной
用。
用。
металлической поверхности рамы с помощью
винта.
*
2
Используется при автоматическом измерении
звука в автомобиле с помощью дополнительного
устройства KTX-H100.
9
01.05PXA-H100.fm
ALPINE PXA-H100 68-09359Z45-A (EN/DE/FR/ES/IT/SE/RU/CT/CS)

При использовании внешнего усилителя/ 如果使用外接放大器 / 如果使用外接放大器
Двухканальный усилитель (приобретается дополнительно)/
2㙆䘧ᬒ఼˄ଂ˅/ 2ໄ䘧ᬒ఼˄ଂ˅
(Синий/белый)/˄㮡/ⱑ˅/˄㪱/ⱑ˅
Двухканальный усилитель (приобретается дополнительно)/
2㙆䘧ᬒ఼˄ଂ˅/ 2ໄ䘧ᬒ఼˄ଂ˅
(Синий/белый)/˄㮡/ⱑ˅/˄㪱/ⱑ˅
Усилитель сабвуфера (приобретается дополнительно)/
䞡Ԣ䷇㙆఼ⱘᬒ఼˄ଂ˅/ 䞡Ԣ䷇ᡀໄ఼ⱘᬒ఼˄ଂ˅
(L)
(R)
(Синий/белый)/˄㮡/ⱑ˅/˄㪱/ⱑ˅
FUSE (7.5A)
12V
(Синий/белый)
*
1
10
01.05PXA-H100.fm
ALPINE PXA-H100 68-09359Z45-A (EN/DE/FR/ES/IT/SE/RU/CT/CS)
/
01.00PXA-H100_250X188.book Page 10 Wednesday, December 12, 2007 12:10 PM
Система FRONT/REAR/SUBW.
Система 3WAY
FRONT/REAR/SUBW. ㋏㍅
3WAY ㋏㍅
Внимание
FRONT/REAR/SUBW. ㋏㒳
3WAY ㋏㒳
При использовании 3WAY системы
проверьте акустическую систему в
(L)
(L)
пункте “Изменение положения
(R)
(R)
переключателя X-OVER” (выходной
(L)
(L)
сигнал системы), а затем подсоедините
(R)
(R)
динамики. Неправильное
подсоединение может привести к
повреждению динамиков.
Front speaker output cord (R)
Front speaker output cord (L)
注意
Rear speaker output cord (R)
Rear speaker output cord (L)
如果使用 3WAY 系統,請查看 “變換 X-
OVER 開關”章節中的揚聲器系統 ( 本機輸
出訊號 ),然後連接揚聲器。錯誤連接可能
會損壞揚聲器。
注意
如果使用 3WAY 系统,请查看 “变换 X-
OVER 开关”章节中的扬声器系统 (本机
PXA-H100
SUB
·
W
输出信号),然后连接扬声器。错误连接可
能会损坏扬声器。
REAR OUT
*
2
CD-чейнджер с поддержкой Ai-NET
(приобретается дополнительно)
FRONT OUT
/ᐊAi-NETⱘCD″˄ଂ˅
/ᏺAi-NETⱘCDᤶᴎ˄ଂ˅
(Желтый)/
Главный блок с поддержкой технологии IMPRINT
(приобретается дополнительно)
2
˄咗˅/˄咘˅
*
/ᐊIMPRINTⱘЏ″˄ଂ˅
/ᏺIMPRINTⱘЏᴎ˄ଂ˅
˄㮡/ⱑ˅/˄㪱/ⱑ˅
(Черный)/˄咥˅/˄咥˅

01.00PXA-H100_250X188.book Page 11 Wednesday, December 12, 2007 12:10 PM
РУССКИЙ
中文 (繁) 中文 (简)
Сабвуфер
重低音揚聲器
重低音扬声器
Входные разъемы RCA усилителя
AMP 輸入 RCA 接口
AMP 输入 RCA 接口
Кабельный удлинитель RCA (приобретается
RCA 延長電纜 (另售)
RCA 延长电缆 (另售)
дополнительно)
接地線 (黑)
接地线 (黑)
Вывод заземления (черный)
電池線 (黃)
电池线 (黄)
Вывод батареи (желтый)
全頻範圍揚聲器
全频范围扬声器
Широкополосный динамик
遙控開機電線 (藍 / 白)
遥控开机电线 (蓝 / 白)
Вывод удаленного включения (синий/белый)
Ai-NET 電纜
Ai-NET 电缆
Кабель Ai-NET
CHANGER Ai-NET 輸出接口
CHANGER Ai-NET 输出接口
Выходной разъем подключения чейнджера
Ai-NET 接口
Ai-NET 接口
Ai-NET
中頻範圍揚聲器
中频范围扬声器
Разъем Ai-NET
高頻範圍揚聲器
高频范围扬声器
Динамик средних частот
*
1
1
將接地線連接至底盤的裸露金屬區域,然後用螺釘進
*
将接地线连接至底盘的裸露金属区域,然后用螺钉进
Динамик высоких частот
行固定。
行固定。
*
2
2
1
當使用選購的
KTX-H100
進行車內聲音自動測定時使
*
当使用选购的
KTX-H100
进行车内声音自动测定时使
*
Вывод заземления крепится на оголенной
用。
用。
металлической поверхности рамы с помощью
винта.
*
2
Используется при автоматическом измерении
звука в автомобиле с помощью дополнительного
устройства KTX-H100.
11
01.05PXA-H100.fm
ALPINE PXA-H100 68-09359Z45-A (EN/DE/FR/ES/IT/SE/RU/CT/CS)

01.00PXA-H100_250X188.book Page 12 Wednesday, December 12, 2007 12:10 PM
Системный усилитель/ 系統放大器 / 系统放大器
Подсоедините главный блок AV к элементам IMPRINT и NAVIGATION.
連接帶
IMPRINT
和
NAVIGATION
的
AV
主機。
/
连接带
IMPRINT
和
NAVIGATION
的
AV
主机。
RGB OUTPUT 接口
РУССКИЙ
NAVIGATION OUTPUT
PXA-H100
SUB
·
W
Разъем Ai-NET
接地線 (黑)
К внешнему/внутреннему усилителю/
㟇/ܻᓎᬒ఼/
Входной разъем RGB
電池線 (黃)
REAR OUT
㟇/ݙ㕂ᬒ఼
Кабель RGB
*
2
*
1
將接地線連接至底盤的裸露金屬
FRONT OUT
區域,然後用螺釘進行固定。
Кабель Ai-NET
*
2
當使用選購的
KTX-H100
進行車
Кабельный удлинитель RCA
內聲音自動測定時使用。
Выходной разъем GUIDE
中文 (简)
Выходной разъем RGB
*
2
Выход системы навигации
Ai-NET 接口
Вывод заземления (черный)
RGB 输入接口
Вывод батареи (желтый)
RGB 电缆
KCE-900E
Главный блок AV, оснащенный IMPRINT
*
1
Вывод заз
емления крепится на
(приобретается дополнительно)
Ai-NET 电缆
(приобретается дополнительно)
/˄ଂ˅/˄ଂ˅
оголенной металлической
/ᐊIMPRINT ⱘAVЏ″˄ଂ˅
RCA 延长电缆
поверхности рамы с помощью
/ᏺIMPRINT ⱘAVЏᴎ˄ଂ˅
винта.
.
GUIDE OUTPUT 接口
*
2
Используется при автоматическом
RGB OUTPUT 接口
Кабель RGB/RGB䳏㑰/RGB⬉㓚
измерении звука в автомобиле с
NAVIGATION
NAVIGATION OUTPUT
(приобретается дополнительно)
помощью дополнительного
/˄ଂ˅/˄ଂ˅
устройства KTX-H100.
接地线 (黑)
FUSE (7.5A)
电池线 (黄)
(Желтый)/
中文 (繁)
˄咗˅/˄咘˅
*
1
将接地线连接至底盘的裸露金属
12V
Ai-NET 接口
区域,然后用螺钉进行固定。
*
2
当使用选购的
KTX-H100
进行车
RGB 輸入接口
*
1
内声音自动测定时使用。
RGB 電纜
(Черный)/˄咥˅/˄咥˅
Ai-NET 電纜
RCA 延長電纜
GUIDE OUTPUT 接口
12
01.05PXA-H100.fm
ALPINE PXA-H100 68-09359Z45-A (EN/DE/FR/ES/IT/SE/RU/CT/CS)

01.00PXA-H100_250X188.book Page 13 Wednesday, December 12, 2007 12:10 PM

01.00PXA-H100_250X188.book Page 14 Wednesday, December 12, 2007 12:10 PM
产品中有毒有害物质或元素的名称及含量
有毒有害物质或元素
部件名称
铅
汞
镉
六价铬
多溴联苯
多溴二苯醚
(Pb)
(Hg)
(Cd)
(Cr(VI))
(PBB)
(PBDE)
电路板组件 *
〇〇〇〇〇〇
壳体组件
〇〇〇〇〇〇
附件
〇〇〇〇〇〇
○:表示该有毒有害物质在该部件所有均质材料中的含量均在 SJ/T 11363-2006 《电子信息产品中有毒有害物质的限量要求标准》规定的限量要求
以下。
×:表示该有毒有害物质至少在该部件的某一均质材料中的含量超出 SJ/T 11363-2006 《电子信息产品中有毒有害物质的限量要求标准》规定的限
量要求;但是上表中打
“
×
”
的部件,其含量超出是因为目前业界还没有成熟的可替代的技术。
* 电路板组件包括印刷电路板及其构成的零部件,如电阻、电容、集成电路、连接器等。
Оглавление
- Contents / Inhalt / Contenu
- Índice / Indice / Innehåll
- Содержание / 目錄 / 目录

