Alpine UTE-72BT: Conexiones / Collegamenti / Anslutningar
Conexiones / Collegamenti / Anslutningar: Alpine UTE-72BT

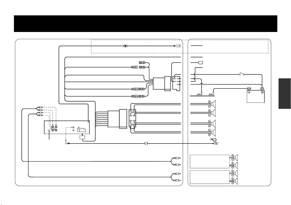
01.00CDE174BT-QRG.book Page 29 Wednesday, October 31, 2012 1:56 PM
Conexiones / Collegamenti / Anslutningar
Solo CDE-174BT / Solo CDE-174BT / Endast CDE-174BT
A la memoria USB/iPod/iPhone (solo CDE-174BT) /
Alla memoria USB/iPod/iPhone (solo CDE-174BT) /
Till USB-minne/iPod/iPhone (endast CDE-174BT)
(Azul/Blanco) / (Blu/Bianco) / (Blå/Vit) REMOTE TURN-ON
Al amplificador / All’amplificatore / Till förstärkare
A la antena eléctrica / All’antenna automatica /
Till motorantenn
(Rojo) / (Rosso) / (Röd) IGNITION
Al cable de iluminación del conjunto de instrumentos /
Al cavo dell’illuminazione della plancia portastrumenti /
Till instrumentklustrets belysningsledning
(Negro) / (Nero) / (Svart) GND
Ignition Key
(Azul) / (Blu) / (Blå) POWER ANT
(Naranja) / (Arancione) / (Orange) DIMMER
(Amarillo) / (Giallo) / (Gul)
BATTERY
Battery
Speakers
(Verde) / (Verde) / (Grön)
Rear Left
(Verde/Negro) / (Verde/Nero) / (Grön/Svart)
(Blanco) / (Bianco) / (Vit)
Front Left
(Blanco/Negro) / (Bianco/Nero) / (Vit/Svart)
(Gris/Negro) / (Grigio/Nero) / (Grå/Svart)
FUSE 10A
Front Right
(Gris) / (Grigio) / (Grå)
(Violeta/Negro) / (Viola/Nero) / (Violett/Svart)
Rear Right
(Violeta) / (Viola) / (Violett)
Antenna Receptacle
Micrófono (suministrado) / Microfono
(in dotazione) / Mikrofon (medföljer)
Speakers
Amplifier
Front
Amplifier
Rear or Subwoofers
29
01.05CDE174BT-QRG.fm
ALPINE CDE-174BT 68-21627Z79-A (ES/IT/SE)

01.00CDE174BT-QRG.book Page 0 Tuesday, October 30, 2012 3:12 PM
Raadpleeg de gebruiksaanwijzing op de bijgeleverde cd-rom voor meer informatie over alle functies. (Dit is een data-cd en bijgevolg niet geschikt voor weergave van
muziek en beelden op de speler.) Indien nodig zal een ALPINE-dealer u meteen een afgedrukte versie bezorgen van de gebruiksaanwijzing die op de cd-rom is
opgeslagen.
Подробную информацию о всех функциях см. в “Руководстве пользователя”, записанном на прилагаемом компакт-диске. (Так как это информационный
компакт- диск, его нельзя использовать для воспроизведения музыки или изображений на проигрывателе.) При необходимости дилер ALPINE всегда сможет
предоставить вам печатную версию “Руководства пользователя”, записанного на компакт-диске.
Szczegółowe informacje dotyczące wszystkich funkcji można znaleźć w Instrukcji użytkownika na dostarczonej płycie CD-ROM. (Płyta CD zawiera dane, dlatego nie może
być używana do odtwarzania muzyki i przeglądania zdjęć w odtwarzaczu.) W razie potrzeby przedstawiciel firmy ALPINE może dostarczyć papierową wersję Instrukcji
użytkownika znajdującej się na płycie CD-ROM.
WYŁĄCZNY DYSTRYBUTOR
HORN DISTRIBUTION S.A.
UL. KURANTÓW 34
02-873 WARSZAWA
TEL.: 0-22 331-55-55
FAX.: 0-22 331-55-00
WWW.ALPINE.COM.PL
ООО «Компания Бонанза»
Информация о сервисных центрах
Centralny Serwis:
доступна на сайте www.alpine.ru
ul. Kurantów 26, 02-873 Warszawa,
tel. 22/331 55 33, serwis@horn.pl
01.01CDE174BT-QRG.fm
ALPINE CDE-174BT 68-21627Z79-A (NL/RU/PL)

01.00CDE174BT-QRG.book Page 1 Tuesday, October 30, 2012 3:12 PM
BELANGRIJK
Inhoud /
Содержание
/
Spis treści
Gelieve het serienummer van uw toestel te noteren in de voorziene ruimte
hiernaast en houd dit bij als permanent bewijs. Het serienummer of het
WAARSCHUWING / ПРЕДУПРЕЖДЕНИЕ /
gegraveerde serienummer vindt u aan de onderzijde van het toestel.
OSTRZEŻENIE ................................................... 2
SERIENUMMER:
DATUM VAN INSTALLATIE:
OPGELET / ОСТОРОЖНО /
INSTALLATIETECHNICUS:
PRZESTROGA ....................................................4
PLAATS VAN AANKOOP:
Aan de slag /
Приступая к работе
/
Czynności wstępne
......................................................5
ВАЖНО
Запишите серийный номер своего устройства в предоставленном
Radio /
Радио
/ Radio
..................................................7
далее месте и сохраните его для дальнейшего использования.
CD/MP3/WMA/AAC (enkel CDE-174BT/
Серийный номер указан (выгравирован) на нижней части
CDE-173BT) / CD/MP3/WMA/AAC
(только для
устройства.
моделей CDE-174BT/CDE-173BT)
/ CD/MP3/
СЕРИЙНЫЙ НОМЕР:
WMA/AAC (tylko model CDE-174BT/
ДАТА УСТАНОВКИ:
CDE-173BT)
.................................................................8
КТО УСТАНАВЛИВАЛ:
МЕСТО ПРИОБРЕТЕНИЯ:
USB-geheugen (optioneel) /
Память USB (приобретается дополнительно)
/
WAŻ NE
Pamięć USB (opcja)
.................................................10
Należy zapisać numer seryjny urządzenia w przeznaczonym do tego celu
miejscu poniżej i zachować do wglądu. Numer seryjny umieszczono lub
BLUETOOTH
..............................................................12
wygrawerowano na spodzie urządzenia.
iPod/iPhone (optioneel) /
NUMER SERYJNY:
iPod/iPhone (приобретается дополнительно)
/
DATA INSTALACJI:
iPod/iPhone (opcja)
..................................................18
INSTALACJĘ WYKONAŁ:
Specificaties /
Технические характеристики
/
MIEJSCE ZAKUPU URZĄDZENIA:
Dane techniczne
...........................................................24
Installatie /
Установка
/ Instalacja
..........................27
Aansluitingen /
Соединения
/ Połączenia
..............29
1
01.02CDE174BT-QRGTOC.fm
ALPINE CDE-174BT 68-21627Z79-A (NL/RU/PL)

01.00CDE174BT-QRG.book Page 2 Tuesday, October 30, 2012 3:12 PM
WAARSCHUWING
ПРЕДУПРЕЖДЕНИЕ
OSTRZEŻENIE
Dit symbool wijst op belangrijke instructies.
Этот символ обозначает важные
Tym symbolem oznaczone są ważne instrukcje.
Het negeren van deze instructies kan
инструкции. Их несоблюдение может
Nie zastosowanie się do tych instrukcji może
ernstige verwondingen of de dood tot
привести к серьезному телесному
spowodować poważne obrażenia ciała lub śmierć.
повреждению или смерти.
gevolg hebben.
NIE WYKONYWAĆ ŻADNYCH CZYNNOŚCI
НЕ ПРЕДПРИНИМАЙТЕ НИКАКИХ ДЕЙСТВИЙ,
ODWRACAJĄCYCH UWAGĘ OD BEZPIECZNEGO
GEBRUIK HET TOESTEL NIET WANNEER DIT U VERHINDERT
КОТОРЫЕ МОГУТ ОТВЛЕЧЬ ВАС ОТ БЕЗОПАСНОГО
PROWADZENIA POJAZDU.
VEILIG MET UW VOERTUIG TE RIJDEN.
ВОЖДЕНИЯ АВТОМОБИЛЯ.
Każdą czynność wymagającą dłuższej uwagi należy wykonywać
Wanneer een functie uw langdurige aandacht vereist, dient u eerst
Любые действия, отвлекающие внимание на
dopiero po całkowitym zatrzymaniu pojazdu. Należy zatrzymać
volledig stil te staan voor u deze uitvoert. Parkeer uw voertuig steeds
продолжительный срок, должны выполняться только после
pojazd w bezpiecznym miejscu przed podjęciem dalszych czynności.
op een veilige plaats voordat u een functie gaat gebruiken. Doet u dit
полной остановки. Перед выполнением таких действий
Niezastosowanie się do tego wymogu może spowodować wypadek.
всегда останавливайте автомобиль в безопасном месте.
niet, dan loopt u het gevaar een ongeval te veroorzaken.
Несоблюдение этого требования может привести к аварии.
NIE NALEŻY ZWIĘKSZAĆ NATĘŻENIA DŹWIĘKU
BEPERK HET VOLUME ZODAT U GELUIDEN BUITEN DE AUTO
ПОДДЕРЖИВАЙТЕ ГРОМКОСТЬ НА УРОВНЕ,
POWYŻEJ POZIOMU, PRZY KTÓRYM NIE SŁYCHAĆ
NOG STEEDS KUNT HOREN TIJDENS HET RIJDEN.
ПОЗВОЛЯЮЩЕМ СЛЫШАТЬ ВНЕШНИЕ ЗВУКИ ВО
ODGŁOSÓW DOBIEGAJĄCYCH SPOZA POJAZDU.
Een te hoog volumeniveau kan geluiden, zoals de sirene van een
ВРЕМЯ ДВИЖЕНИЯ.
Zbyt wysokie natężenie dźwięku, które uniemożliwia kierowcy
ambulance of waarschuwingssignalen langs de weg (bij overwegen,
Чрезмерно высокий уровень громкости, заглушающий такие
usłyszenie sygnałów takich jak: dźwięk syreny pojazdów
звуки, как сирены автомобилей аварийной службы и
enz.) dempen, wat kan leiden tot gevaarlijke situaties en mogelijk tot
ratunkowych lub sygnałów ostrzegawczych (np. przy przejeździe
дорожные предупредительные сигналы (при пересечении ж/д
kolejowym) może stanowić zagrożenie i doprowadzić do wypadku.
een ongeval. EEN TE HOOG VOLUMENIVEAU IN EEN AUTO
путей и т.д.), может быть опасным и привести к аварии.
SŁUCHANIE GŁOŚNEJ MUZYKI W SAMOCHODZIE MOŻE
KAN OOK GEHOORSCHADE VEROORZAKEN.
ИСПОЛЬЗОВАНИЕ ВЫСОКОГО УРОВНЯ ГРОМКОСТИ
TEŻ BYĆ PRZYCZYNĄ USZKODZENIA SŁUCHU.
В АВТОМОБИЛЕ МОЖЕТ ТАКЖЕ ВЫЗЫВАТЬ
DEMONTEER OF WIJZIG HET TOESTEL NIET.
ДЕФЕКТ СЛУХА.
NIE ROZKŁADAĆ I NIE WYKONYWAĆ
Indien u dit wel doet, kan dit leiden tot een ongeval, brand of
SAMODZIELNYCH MODYFIKACJI.
elektrocutie.
НЕ РАЗБИРАТЬ И НЕ ИЗМЕНЯТЬ.
Это может вызывать аварийную ситуацию, возгорание или
W przeciwnym wypadku może dojść do wypadku, pożaru lub
удар электрическим током.
porażenia prądem.
ENKEL TE GEBRUIKEN IN AUTO'S MET EEN NEGATIEVE AARDING
VAN 12 V.
ИСПОЛЬЗОВАТЬ ТОЛЬКО В АВТОМОБИЛЯХ С ПИТАНИЕМ
UŻYWAĆ TYLKO W POJAZDACH Z ZASILANIEM 12 V I
(contacteer bij twijfel uw dealer). Indien u deze instructie niet opvolgt,
БОРТОВОЙ СЕТИ +12 ВОЛЬТ И ЗАЗЕМЛЕНИЕМ
UJEMNYM UZIEMIENIEM.
kan dit leiden tot brand, enz.
ОТРИЦАТЕЛЬНОГО ПОЛЮСА НА КУЗОВ АВТОМОБИЛЯ.
(W razie wątpliwości należy skontaktować się z najbliższym
(В случае сомнений проконсультируйтесь у своего дилера.)
przedstawicielem firmy.) Niezastosowanie się do tego wymogu
HOUD KLEINE VOORWERPEN ZOALS BATTERIJEN BUITEN HET
Несоблюдение этого требования может привести к
może spowodować pożar lub inne wypadki.
возникновению огня и т.п.
BEREIK VAN KINDEREN.
Wanneer deze worden ingeslikt, kan dit leiden tot ernstige
NIEWIELKIE PRZEDMIOTY, TAKIE JAK BATERIE,
ХРАНИТЕ НЕБОЛЬШИЕ ОБЪЕКТЫ, ТАКИЕ КАК
verwondingen. Contacteer in dit geval onmiddellijk een dokter.
БАТАРЕИ, В НЕДОСТУПНЫХ ДЛЯ ДЕТЕЙ МЕСТАХ.
PRZECHOWYWAĆ W MIEJSCU NIEDOSTĘPNYM DLA DZIECI.
Глотание таких объектов может нанести серьезную травму.
Połknięcie może spowodować poważne obrażenia ciała. W wypadku
GEBRUIK DE CORRECTE AMPÈREWAARDE BIJ HET VERVANGEN
Если ребенок проглотил подобный объект, немедленно
połknięcia należy niezwłocznie skontaktować się z lekarzem.
обратитесь к врачу.
VAN DE ZEKERINGEN.
PRZY WYMIANIE BEZPIECZNIKÓW NALEŻY
Doet u dit niet, dan kan dit leiden tot brand of elektrocutie.
ПРИ ЗАМЕНЕ ПРЕДОХРАНИТЕЛЕЙ ИСПОЛЬЗУЙТЕ
PRZESTRZEGAĆ WŁAŚCIWEGO NATĘŻENIA PRĄDU.
ТОЛЬКО АНАЛОГИЧНЫЕ ПО НОМИНАЛУ.
Niezastosowanie się do tego wymogu może spowodować pożar
BLOKKEER DE VERLUCHTINGSOPENINGEN OF
Несоблюдение этого требования может привести к
lub porażenie prądem.
RADIATORPANELEN NIET.
возгоранию и поражению электрическим током.
Indien u dit wel doet, kan het toestel binnenin erg warm worden en zo
NIE ZAKRYWAĆ OTWORÓW WENTYLACYJNYCH I
НЕ ЗАКРЫВАЙТЕ ВЕНТИЛЯЦИОННЫЕ ОТВЕРСТИЯ
brand veroorzaken.
ИЛИ ПАНЕЛИ РАДИАТОРА.
PANELI RADIATORÓW.
В противном случае возможен нагрев внутренних деталей,
W przeciwnym wypadku nieodprowadzone ciepło może
который может привести к возгоранию.
spowodować zapalenie urządzenia.
2
01.03CDE174BT-QRG.fm
ALPINE CDE-174BT 68-21627Z79-A (NL/RU/PL)

01.00CDE174BT-QRG.book Page 3 Tuesday, October 30, 2012 3:12 PM
GEBRUIK DIT PRODUCT VOOR MOBIELE 12V-TOEPASSINGEN.
ИСПОЛЬЗУЙТЕ ЭТОТ ПРОДУКТ ТОЛЬКО ДЛЯ
URZĄDZENIE STOSOWAĆ TYLKO W MOBILNYCH
Gebruik voor andere toepassingen kan leiden tot brand, elektrocutie of
АВТОМОБИЛЕЙ С БОРТОВОЙ СЕТЬЮ
INSTALACJACH PRĄDU 12 V.
andere verwondingen.
НАПРЯЖЕНИЕМ 12 В.
Niezastosowanie się do tego wymogu może spowodować pożar,
Неправильное использование может привести к возгоранию,
porażenie prądem lub inne obrażenia ciała.
PLAATS UW HANDEN, VINGERS OF VREEMDE VOORWERPEN
поражению электрическим током или другим травмам.
NIET IN DE SLEUVEN VAN HET TOESTEL.
NIE WKŁADAĆ RĄK, PALCÓW LUB PRZEDMIOTÓW
НЕ ПОМЕЩАЙТЕ РУКИ, ПАЛЬЦЫ ИЛИ
Indien u dit wel doet, kan dit leiden tot letsels of schade aan het
OBCYCH W GNIAZDA WEJŚCIOWE URZĄDZENIA LUB
ПОСТОРОННИЕ ОБЪЕКТЫ ВО ВХОДНЫЕ РАЗЪЕМЫ.
product.
SZCZELINY.
Это может привести к получению травмы или повреждению
продукта.
W przeciwnym wypadku może dojść do obrażeń ciała lub
SLUIT ALLES CORRECT AAN.
uszkodzenia urządzenia.
Zaken verkeerd aansluiten, kan vuur of schade aan het product
ВЫПОЛНЯЙТЕ ПРАВИЛЬНЫЕ ПОДКЛЮЧЕНИЯ.
PRAWIDŁOWO PODŁĄCZYĆ URZĄDZENIE.
veroorzaken.
Неправильное подключение может привести к возгоранию
или повреждению продукта.
Nieprawidłowe podłączenie może spowodować pożar lub
uszkodzenie urządzenia.
VERWIJDER DE KABEL VAN DE NEGATIEVE
ПЕРЕД ПОДКЛЮЧЕНИЕМ ПРОВОДОВ
BATTERIJAANSLUITING VOOR U HET TOESTEL AANSLUIT.
ОТСОЕДИНИТЕ КАБЕЛЬ ОТ ОТРИЦАТЕЛЬНОГО
PRZED PODŁĄCZENIEM PRZEWODÓW NALEŻY
Doet u dit niet, dan kan dit leiden tot elektrocutie of letsels ten gevolge
ПОЛЮСА БАТАРЕИ.
ODŁĄCZYĆ PRZEWÓD OD UJEMNEGO BIEGUNA
van kortsluitingen.
Несоблюдение этого требования может привести к
AKUMULATORA.
поражению электрическим током или к травме вследствие
Niezastosowanie się do tego wymogu może spowodować porażenie
SPLITS GEEN ELEKTRISCHE KABELS.
короткого замыкания.
prądem lub obrażenia ciała w wyniku zwarcia instalacji elektrycznej.
Snijd nooit de kabelisolatie weg om stroom te voorzien voor een ander
apparaat. Wanneer u dit wel doet, zal de stroomcapaciteit van de kabel
НЕ СРАЩИВАЙТЕ С ЭЛЕКТРИЧЕСКИМИ
NIE WOLNO SPLATAĆ ZE SOBĄ PRZEWODÓW
overschreden worden, wat kan leiden tot brand of elektrocutie.
КАБЕЛЯМИ.
ELEKTRYCZNYCH.
Никогда не срезайте кабельную изоляцию для подключения
Nie wolno zdejmować z kabli elektrycznych izolacji w celu
питания к другому оборудованию. В противном случае будет
BESCHADIG GEEN BUIZEN OF KABELS TIJDENS HET BOREN VAN
doprowadzenia prądu do innych urządzeń. W przeciwnym
превышена допустимая нагрузка по току для данного провода
GATEN.
wypadku nastąpi przekroczenie obciążalności prądowej
и в результате возможно возгорание и поражение
Neem uw voorzorgen tijdens het boren van gaten in het chassis voor de
przewodu, czego skutkiem będzie pożar lub porażenie prądem.
электрическим током.
installatie, zodat u geen buizen, brandstoftoevoeren, brandstoftanks of
НЕ ПОВРЕДИТЕ ТРУБКИ ИЛИ ПРОВОДКУ ПРИ
W TRAKCIE WIERCENIA UWAŻAĆ, ABY NIE
elektrische bedradingen raakt, beschadigt of blokkeert. Zoniet kan dit
USZKODZIĆ RUR I PRZEWODÓW SAMOCHODU.
leiden tot brand.
СВЕРЛЕНИИ ОТВЕРСТИЙ.
При сверлении установочных отверстий в корпусе примите
W wypadku konieczności wiercenia dziur w podwoziu należy
GEBRUIK GEEN BOUTEN OF MOEREN IN DE REM- OF
меры предосторожности, чтобы избежать контакта,
przedsięwziąć wszelkie środki ostrożności, aby nie uszkodzić ani
повреждения или закупоривания трубок топливопроводов
nie zablokować rur, przewodu paliwowego, baku albo instalacji
STUURINRICHTING OM EEN AARDING TE MAKEN.
или электропроводки. Несоблюдение этого требования
elektrycznej. Niezastosowanie odpowiednich środków ostrożności
Bouten of moeren die worden gebruikt in de rem- of stuurinrichting (of
может привести к возгоранию.
może być przyczyną pożaru.
een ander veiligheidssysteem) of tanks mogen NOOIT gebruikt
worden voor installaties of als aardverbinding. Het gebruik van
НЕ ИСПОЛЬЗУЙТЕ БОЛТЫ ИЛИ ГАЙКИ ТОРМОЗНОЙ
NIE UZIEMIAĆ INSTALACJI ELEKTRYCZNEJ ZA
dergelijke onderdelen kan leiden tot een controleverlies over de auto en
СИСТЕМЫ ИЛИ СИСТЕМЫ РУЛЕВОГО УПРАВЛЕНИЯ
POŚREDNICTWEM ŚRUB I NAKRĘTEK UKŁADU
brand enz. veroorzaken.
ДЛЯ ЗАЗЕМЛЕНИЯ.
HAMULCOWEGO I KIEROWNICZEGO.
Болты или гайки из тормозной системы или системы
Śruby i nakrętki wykorzystywane w układzie hamulcowym,
INSTALLEER NIET OP LOCATIES DIE HET BESTUREN VAN UW
рулевого управления (или любой другой связанной с
kierowniczym (i w innych układach mających wpływ na
безопасностью системы) или баков НИКОГДА не следует
VOERTUIG KUNNEN HINDEREN, ZOALS HET STUUR OF DE
bezpieczeństwo pojazdu) jak również baku, BEZWZGLĘDNIE
использовать при установке или заземлении. Использование
VERSNELLINGSPOOK.
nie mogą być wykorzystywane jako elementy instalacji
таких деталей может блокировать управление автомобилем
Wanneer u dit doet, kan dit uw gezichtsvermogen of uw bewegingen
elektrycznej ani uziemiającej. W przeciwnym wypadku może
и стать причиной возгорания.
belemmeren met ernstige ongevallen tot gevolg.
dojść do utraty kontroli nad pojazdem, pożaru, itp.
НЕ УСТАНАВЛИВАЙТЕ УСТРОЙСТВО В МЕСТАХ,
NIE WOLNO MONTOWAĆ URZĄDZENIA W MIEJSCU,
ГДЕ ОНО МОЖЕТ МЕШАТЬ РАБОТЕ АВТОМОБИЛЯ,
НАПРИМЕР, РЯДОМ С РУЛЕВЫМ КОЛЕСОМ ИЛИ
W KTÓRYM UTRUDNIAŁOBY ONO STEROWANIE
РЫЧАГОМ ПЕРЕКЛЮЧЕНИЯ СКОРОСТЕЙ.
POJAZDEM, TAKIM JAK KIEROWNICA CZY DŹWIGNIA
В противном случае устройство может создать помехи для
ZMIANY BIEGÓW.
переднего обзора или затруднить движение, что может
W przeciwnym wypadku może dojść do ograniczenia widoczności
привести к серьезной аварии.
kierowcy i/lub ograniczenia jego ruchów, a w konsekwencji do
poważnego wypadku.
3
01.03CDE174BT-QRG.fm
ALPINE CDE-174BT 68-21627Z79-A (NL/RU/PL)

01.00CDE174BT-QRG.book Page 4 Tuesday, October 30, 2012 3:12 PM
OPGELET
ОСТОРОЖНО
PRZESTROGA
Dit symbool wijst op belangrijke instructies.
Этот символ обозначает важные
Tym symbolem oznaczone są ważne
инструкции. Их несоблюдение может
Het negeren van deze instructies kan
instrukcje. Nie zastosowanie się do tych
привести к травме или повреждению
instrukcji może spowodować obrażenia
verwondingen of schade aan het product tot
материальной собственности.
ciała lub zniszczenie mienia.
gevolg hebben.
ПРИ ВОЗНИКНОВЕНИИ ПРОБЛЕМ, НЕМЕДЛЕННО
ПРЕКРАТИТЕ ИСПОЛЬЗОВАНИЕ ПРОДУКТА.
W WYPADKU WYSTĄPIENIA PROBLEMU NALEŻY
ZET ONMIDDELLIJK HET GEBRUIK STOP WANNEER ZICH EEN
В противном случае это может привести к получению
NIEZWŁOCZNIE WYŁĄCZYĆ URZĄDZENIE.
PROBLEEM VOORDOET.
травмы или повреждению продукта. Верните продукт своему
W przeciwnym wypadku może dojść do obrażeń ciała lub
Doet u dit niet, dan kan dit leiden tot letsels of schade aan het product.
авторизованному дилеру Alpine или в ближайший сервисный
zniszczenia urządzenia. Należy dostarczyć urządzenie do naprawy
Breng het toestel ter reparatie terug naar uw bevoegde Alpine-dealer of
центр Alpine для ремонта.
do autoryzowanego przedstawiciela firmy Alpine lub najbliższego
het dichtstbijzijnde Alpine-servicecenter.
ПРОКЛАДКА ПРОВОДОВ И УСТАНОВКА ДОЛЖНЫ
centrum serwisowego Alpine.
LAAT DE AANSLUITING EN INSTALLATIE UITVOEREN DOOR
БЫТЬ ВЫПОЛНЕНЫ СПЕЦИАЛИСТАМИ.
Для прокладки проводов и установки данного устройства
WYKONANIE I PODŁĄCZENIE INSTALACJI KABLOWEJ
DESKUNDIGEN.
требуются специальные технические навыки и опыт. В целях
NALEŻY POZOSTAWIĆ SPECJALIŚCIE.
De aansluiting en installatie van dit toestel vereist specifieke
обеспечения безопасности для выполнения работы всегда
Wykonanie i podłączenie instalacji do tego urządzenia wymaga
technische kennis en ervaring. Contacteer voor uw eigen veiligheid
обращайтесь к дилеру, у которого был приобретен этот
specjalistycznych umiejętności technicznych i doświadczenia. Ze
steeds de dealer waar u dit product hebt gekocht om de installatie te
продукт.
względów bezpieczeństwa należy zlecić te prace
laten uitvoeren.
ИСПОЛЬЗУЙТЕ ТОЛЬКО СПЕЦИАЛИЗИРОВАННЫЕ
przedstawicielowi firmy, od której urządzenie zostało nabyte.
УСТАНОВОЧНЫЕ КОМПОНЕНТЫ И ТЩАТЕЛЬНО ИХ
GEBRUIK GESPECIFICEERDE ACCESSOIRES EN INSTALLEER ZE
ЗАКРЕПЛЯЙТЕ.
DO PRAC MONTAŻOWYCH STOSOWAĆ
OP DE JUISTE MANIER.
Используйте только специфицированные вспомогательные
WYSZCZEGÓLNIONE AKCESORIA I MOCOWAĆ JE W
Zorg ervoor dat u enkel de gespecificeerde accessoires gebruikt.
компоненты. Использование непредусмотренных
SPOSÓB PEWNY.
Gebruik van andere dan de genoemde onderdelen kunnen interne
компонентов может вызвать внутренние повреждения
Zawsze stosować wyłącznie wyszczególnione akcesoria. Użycie
schade veroorzaken aan het toestel of zorgen mogelijk voor een slechte
устройства или стать причиной его ненадежной установки. В
części innych niż wyszczególnione może skutkować uszkodzeniem
installatie van het toestel. Daardoor kunnen onderdelen loskomen, met
результате может нарушиться крепление таких компонентов,
podzespołów wewnętrznych urządzenia lub jego niewłaściwym
приводя к возникновению опасности или сбою продукта.
gevaren of storingen tot gevolg.
zamocowaniem. W efekcie części mogą ulec poluzowaniu i
ПРАВИЛЬНО ПРОЛОЖЕННАЯ ПРОВОДКА НЕ
stanowić zagrożenie dla ludzi lub innych przedmiotów.
SCHIK DE KABELS ZODAT ZE NIET GEKNELD ZITTEN OF
ДОЛЖНА ИЗГИБАТЬСЯ ИЛИ ЗАЩЕМЛЯТЬСЯ
GEKNEPEN WORDEN DOOR EEN SCHERPE METALEN KANT.
ОСТРЫМИ МЕТАЛЛИЧЕСКИМИ КРАЯМИ.
PRZEWODY INSTALACJI NALEŻY POPROWADZIĆ W
Leid de kabels en bedrading weg van bewegende onderdelen (zoals de
Прокладывайте кабели и проводку далеко от движущихся
TAKI SPOSÓB, BY NIE BYŁY ŚCIŚNIĘTE OSTRYMI
zetelrails) of scherpe of puntige kanten. Zo vermijdt u knelpunten en
частей (например, направляющих сиденья) и острых или
METALOWYMI KRAWĘDZIAMI.
schade aan de bedrading. Wanneer de kabels door een metalen gat
заостренных краев. Это позволяет предотвратить
Kable i przewody należy poprowadzić z dala od części ruchomych
защемление или зажатие проводов. Если провода проходит
lopen, gebruik dan een rubberen ring om te voorkomen dat de
(jak np. szyn siedzeń) oraz ostrych lub spiczastych krawędzi.
через металлическое отверстие, используйте резиновое
kabelisolatie doorgesneden wordt door de metalen rand van het gat.
уплотнительное кольца, чтобы предотвратить повреждение
Zapobiegnie to ściśnięciu przewodu i uszkodzeniu instalacji.
изоляции металлическим краем отверстия.
Jeżeli konieczne jest przeprowadzenie przewodów przez otwór w
INSTALLEER NIET OP PLAATSEN MET VEEL VOCHT OF STOF.
metalu, należy zastosować gumową przelotkę, aby zapobiec
Vermijd installatie van het toestel op plaatsen waar veel vocht of stof
НЕ УСТАНАВЛИВАЙТЕ УСТРОЙСТВО В МЕСТАХ С
ocieraniu się izolacji o krawędź metalu.
aanwezig is. Wanneer er vocht of stof terechtkomt in het toestel, kan dit
ВЫСОКИМ УРОВНЕМ ВЛАЖНОСТИ ИЛИ
storingen veroorzaken.
ЗАПЫЛЕННОСТИ.
NIE MONTOWAĆ W MIEJSCACH O DUŻEJ
Избегайте устанавливать устройство в местах с высоким
WILGOTNOŚCI LUB ZAPYLENIU.
уровнем влажности или запыленности. Проникающие в
Unikać montażu urządzenia w miejscach o dużej wilgotności lub
устройство влага и пыль могут вызвать его неисправность.
zapyleniu. Wilgoć i pył przenikają do wnętrza urządzenia i mogą
powodować awarie.
4
01.03CDE174BT-QRG.fm
ALPINE CDE-174BT 68-21627Z79-A (NL/RU/PL)
Table of contents
- Getting Started / Vorbereitungen / Mise en route
- Radio
- CD/MP3/WMA/AAC (CDE-174BT/CDE-173BT only) / CD/MP3/WMA/AAC (nur CDE-174BT/CDE-173BT) / CD/MP3/WMA/AAC (CDE-174BT/CDE-173BT uniquement)
- USB Memory (Optional) / USB-Speicher (Optional) / Clé USB (en option)
- BLUETOOTH
- iPod/iPhone (Optional) / iPod/iPhone (Optional) / iPod/iPhone (en option)
- Specifications / Technische Daten / Spécifications
- Installation
- Connections / Anschlüsse / Raccordements
- Primeros pasos / Operazioni preliminari / Komma igång
- Radio
- CD/MP3/WMA/AAC (solo CDE-174BT/CDE-173BT) / CD/MP3/WMA/AAC (solo CDE-174BT/CDE-173BT) / CD/MP3/WMA/AAC (endast CDE-174BT/CDE-173BT)
- Memoria USB (opcional) / Memoria USB (opzionale) / USB-minne (tillval)
- BLUETOOTH
- iPod/iPhone (opcional) / iPod/iPhone (opzionale) / iPod/iPhone (tillval)
- Especificaciones / Caratteristiche tecniche / Tekniska data
- Instalación / Installazione / Installation
- Conexiones / Collegamenti / Anslutningar
- Aan de slag / Приступая к работе / Czynności wstępne
- Radio / Радио / Radio
- CD/MP3/WMA/AAC (enkel CDE-174BT/ CDE-173BT) / CD/MP3/WMA/AAC (только для моделей CDE-174BT/CDE-173BT) / CD/MP3/WMA/ AAC (tylko model CDE-174BT/CDE-173BT)
- USB-geheugen (optioneel) / Память USB (приобретается дополнительно) / Pamięć USB (opcja)
- BLUETOOTH
- iPod/iPhone (optioneel) / iPod/iPhone (приобретается дополнительно) / iPod/iPhone (opcja)
- Specificaties / Технические характеристики / Dane techniczne
- Installatie / Установка / Instalacja
- Aansluitingen / Соединения / Połączenia




